Пресс-центр

Где посмотреть РНП и как проверить компанию или ИП: практическое руководство для бизнеса

Почему проверка РНП — обязательный шаг для бизнеса

Проверка контрагента по Реестру недобросовестных поставщиков (РНП) — это минимальный стандарт деловой осмотрительности при работе с:
  • госконтрактами и закупками;
  • субподрядом и кооперацией;
  • банковскими гарантиями и проектным финансированием;
  • M&A и входом инвесторов.

На практике именно пропуск проверки РНП чаще всего приводит к:
  • отказу в допуске к закупке;
  • расторжению договора;
  • блокировке банковской гарантии;
  • репутационным потерям.

1. Где официально публикуется РНП

Единственным официальным источником сведений о РНП является Единая информационная система в сфере закупок (ЕИС).
Именно данные ЕИС:
  • признаются судами;
  • используются заказчиками и банками;
  • применяются антимонопольными органами.
⚠️ Любые коммерческие сервисы и агрегаторы вторичны и не заменяют проверку в ЕИС.

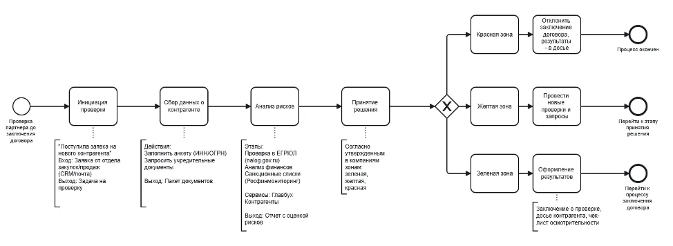
2. Как проверить компанию или ИП в РНП: пошагово

Шаг 1. Перейдите в ЕИС

Официальный портал: zakupki.gov.ru

Шаг 2. Выберите раздел «Реестр недобросовестных поставщиков»

В ЕИС доступны два реестра:
  • РНП по 44-ФЗ
  • РНП по 223-ФЗ
👉 Проверять нужно оба, даже если вы работаете только по одному закону.

Шаг 3. Введите данные контрагента

Допустимые параметры поиска:
  • ИНН (предпочтительно);
  • ОГРН / ОГРНИП;
  • наименование юрлица или ФИО ИП.
📌 Рекомендация:
Используйте ИНН — это исключает ошибки из-за совпадений названий.

Шаг 4. Проанализируйте карточку РНП

Если компания включена в реестр, вы увидите:
  • основание включения;
  • номер и дату решения;
  • наименование заказчика;
  • срок нахождения в РНП (обычно до 2 лет).

3. Что означает наличие записи в РНП на практике

Наличие записи в РНП означает:

Для участия в закупках

  • ❌ автоматическое ограничение по 44-ФЗ;
  • ⚠️ фактический запрет по 223-ФЗ (через документацию).

Для бизнеса в целом

  • отказ банков в гарантиях;
  • повышенный комплаенс;
  • негативный сигнал инвесторам и партнёрам.

4. Типичные ошибки при проверке РНП

Ошибка
Чем опасна
Проверка только по 44-ФЗ
Пропуск РНП по 223-ФЗ
Поиск по названию
Совпадения и ложные выводы
Проверка «один раз»
РНП может появиться позже
Доверие агрегаторам
Неактуальные данные
📌 Вывод:
Проверка РНП должна быть регулярной процедурой, а не разовым действием.

5. Как часто нужно проверять РНП

Рекомендуемая частота:
  • до подачи заявки на закупку;
  • перед подписанием контракта;
  • перед выдачей банковской гарантии;
  • при смене менеджмента или структуры сделки.
Для подрядчиков и субподрядчиков в строительстве и ТЭК — на каждом этапе проекта.

6. Если контрагент найден в РНП: что делать

Важно не делать поспешных выводов.
Возможные сценарии:
1.Контрагент действительно ограничен — сотрудничество рискованно.
2.Запись оспаривается в суде.
3.В реестр включено аффилированное лицо.
4.Есть истечение срока нахождения в РНП.
👉 В таких случаях требуется правовой анализ, а не формальная проверка.

7. Роль ФАС в проверке и использовании РНП

Решения о включении в РНП принимаются территориальными органами Федеральная антимонопольная служба.
Важно понимать:
  • ФАС оценивает поведение поставщика, а не только факт нарушения;
  • наличие уважительных причин может изменить исход;
  • грамотная позиция на стадии ФАС часто предотвращает РНП.

8. Практический вывод для собственников и руководителей

Проверка РНП — это:
  • элемент корпоративного комплаенса;
  • инструмент управления рисками;
  • защита от стратегических ошибок.
Игнорирование РНП = прямой риск для бизнеса.

Чем может помочь YANG CONSULT

YANG CONSULT сопровождает бизнес:
  • при проверке контрагентов и сделок;
  • при риске включения в РНП;
  • во взаимодействии с ФАС;
  • при оспаривании записей в РНП и антикризисных ситуациях.
Мы работаем строго в правовом поле, сочетая:
  • юридическую экспертизу;
  • регуляторную аналитику;
  • GR-подход к защите интересов бизнеса.
Контакты: E-mail: info@yangconsult.com, Telegram: @info_YC
Новости бизнеса, власти, GR и судебной практики — в нашем Telegram-канале: https://t.me/yangconsult